CloseMenu+

Universal Form Builder

A feature embedded within the SFX CRM platform enables users to generate forms with ease. They can integrate their forms into any career site pages using a Content Management System (CMS).

View live prototype
WEB APPLICATION

 

Overview

The Form Builder feature provides users with a comprehensive toolset to create customised forms quickly and effortlessly. It empowers users to design forms tailored to their specific needs without requiring any technical knowledge.

Goals

Give people the ability to create and manage their own forms within the product. Landing pages/lead capture forms that get created on which these forms appear for capturing demographic information or allowing candidates to differentiate themselves.

  • Easy to use form builder interface
  • Ability to collect and see responses
  • Provide advanced options commonly expressed in support tickets
  • Allow clients with old forms to continue to access those
  • WHO uses this feature?
  • Talent marketers, recruitment marketers, and sourcers support recruiters by developing landing pages and email campaigns aimed at attracting and engaging potential candidates.

  • WHY use this?
  • The objective is to collect candidate information through lead capturing methods and subsequently convert them into prospective customers.

  • WHERE is this feature located within SFX?
  • In Libraries

  • WHAT was your role?
  • As the sole designer, I led the design for Form Builder and collaborated with the fellow designer, user researcher, product owner and the front-end dev team.

  • WHAT was the timeline of the project?
  • 4 Weeks.

  • WHAT were the constraints?
  • Lack of time to perform external user research, technical limitations due to being built on older framework.

    Design Timeline

    Discovery

    Stakeholder Interviews

    Stakeholder(PO) interviews were conducted to gain insights into the feature, its associated needs, and align with business goals.

    User Survey

    By primarily asking open-ended questions in our user survey, we were able to understand the different needs of our users in their own words.

    Questions we drafted and sent out to 30 relevant users. We received an 80% response rate, utilizing Google Forms for the data collection process.
    1. 1. What is your Role/Title?
    2. 2. What are some of your daily tasks?
    3. 3. What hardware are you currently on?
    4. 4. How many of those tasks are completed using SFX or similar application?
    5. 5. Are you familiar with what a Form Builder references?
    6. 6. How often do/would you engage with a feature like this?
    7. 7. What are your typical goals and objectives?
    8. 8. What are the pain points or frustrations when you using this feature?
    9. 9. What are some of the new options/ features that you would like to see in the new version of Form Builder?
    10. 10. If you could implement one feature right away, what would it be?

    Q1. How often do you use the current form builder feature on our legacy platform?

  • I am a Talent Marketing Strategist and I assist recruiters with marketing efforts on a regular basis. My daily task includes building email templates and engaging with existing landing pages.
  • Q2. What are some of the new options/ features that you would like to see in the new version of Form Builder?

  • Would like to see an option to add a new custom field if it is not available in the field library.
  • Would like to see a real-time “preview” option while building a form.
  • Wish to see Create New Folder option while building a new form.
  • Would like to see a preview form option from the listing page.
  • Ability to change the type of input from text to checkbox/radio etc.
  • Ability to change the status(Enable, Disable, Schedule etc) of the form.
  • Q3. What are the pain points or frustrations when you using this feature?

  • The main pain points revolve around excessive scrolling and a lack of user-friendliness.
  • Users often encounter difficulty in locating fields within lengthy lists.
  • Q4. If you could implement one feature right away, what would it be?

  • Field/ Form styling
  • Based on interviews with clients and stakeholders as well as analysis of support tickets, the Product Manager created the project roadmap. From there I researched direct competitors and popular form builders with an eye toward ease of use, standard elements, error handling, response collection and advanced settings.

    Competitive Analysis

    Through analysing the top form building tools in the industry, I learned what features other form building platforms offer to determine what may and may not work for our purposes. In addition, I conducted an analysis of the form builder feature provided by our direct competitors, to gain additional insights and perform benchmarking.

    The research included studying Google Forms and other popular form builders to understand what UI patterns our clients might be familiar with and how those patterns might be improved.

    I found inspiration in Jotform’s dynamic sidebar feature and used a similar approach to keep the field bank/library and the form builder in view at all times.

     

    Define

    User Needs

    Tasks have been prioritized based on received feedback, segmented into seven phases, including the MVP, focusing solely on essential features. People creating forms needed at a minimum: a place to build a form, a place to see all their forms and a way to access the responses to each form.

    Determining the possible user flows helped narrow down which interfaces would be needed for the MVP.

    User Personas

    These personas were informed by our user interviews and surveys. Our primary persona represented the expert user with insider knowledge of the processes within the application. Our secondary persona was the new user or trainee who would need to be able to pick up the process and complete work with this insider knowledge.

     

    Problem Statement

    While the product allowed clients to collect form responses, the forms themselves were hand-coded by tech support. This required significant time and personnel costs. Clients found it frustrating not to be able to create or edit forms themselves and felt stymied by the longer ticket response times. Additionally, some competitors provided form building tools putting us at a competitive disadvantage.

    We have compiled a list of problem statements derived from our user research findings.
  • The users are finding difficulty in creating or editing forms using the inbuilt feature.
  • Pages are very long. toomuch scroll.
  • Some of the options that are available right now are not used by most of them.
  • Lacking intuitiveness and not user friendly.
  • Creating a form is a very long process.
  • Our competitors are having a really good form builder setup too.
  • Reduce Support involvement.
  •  

    Ideate

    Brainstorming Sessions

    We conducted numerous brainstorming sessions with the entire team to finalise the user flow and information architecture. We made the decision to organize the data into three main sections: 'Form Details', 'Build Form', and 'Settings'. Additionally, we implemented tabbed navigation to enhance usability. This approach not only saves space but also simplifies navigation for users.

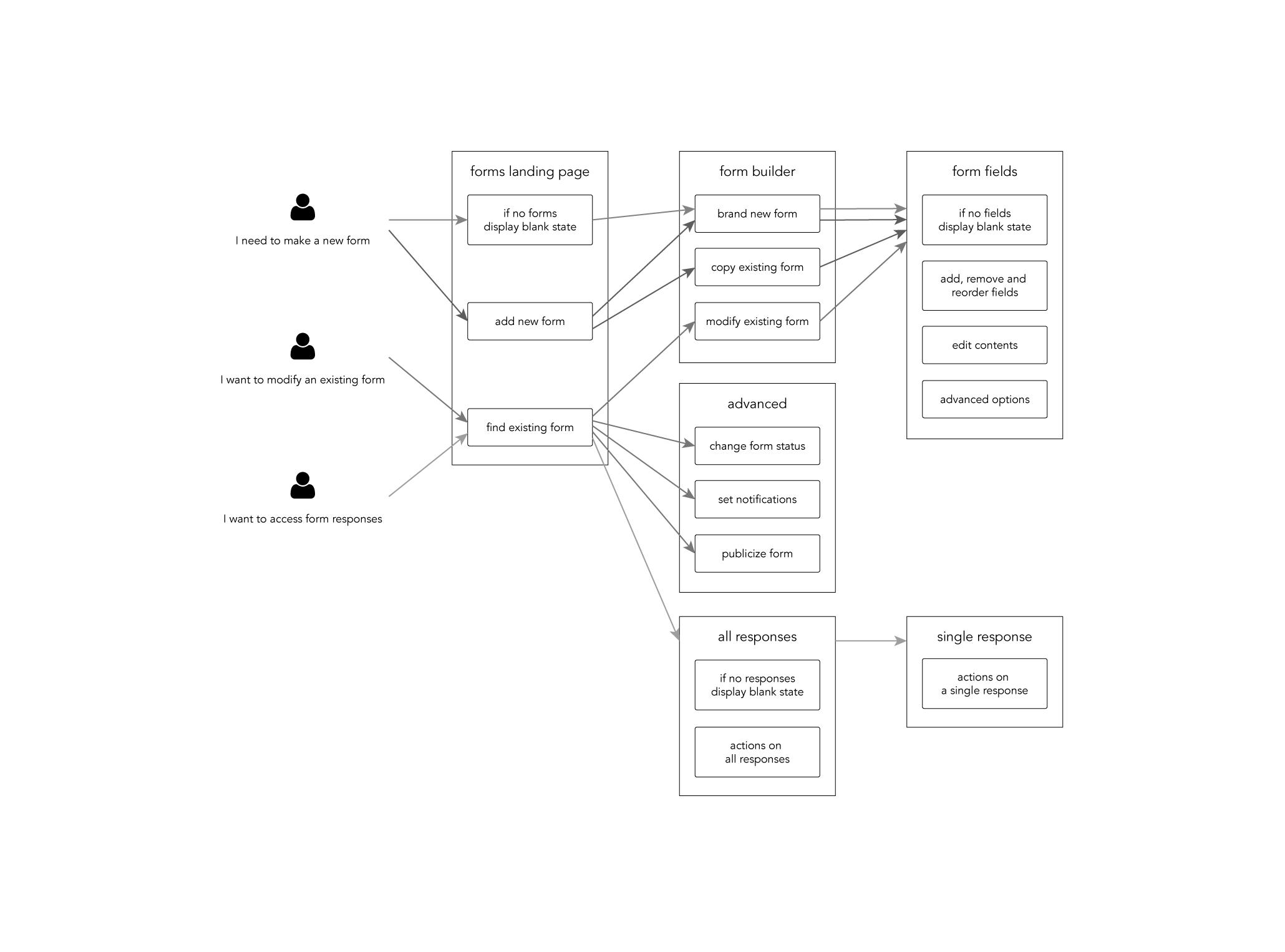
    Form Builder Process Flow

    The following graphic depicts the process flow for working with a Form. Each rectangle in the graphic indicates an action that can be performed. See the table below the graphic for more information.

    When you build a Form, you add the following content:

     

    Steps (Data Received from Prod)

     

    User Flow

    The following graphic depicts the user flow for working with a Form.

     

    IA(Information Architecture)

    Determining the possible user flows helped narrow down which interfaces would be needed for the MVP.

     

    Prototype

    Wireframes

    Before investing time and resources into a pixel-perfect design I brainstormed wireframes for basic structure and flow.

    Initial Sketches

    Hand- Drawn Wireframes

    Here are a few initial sketches I created that turned out to be invaluable in sparking new ideas and concepts throughout the process. These hand-drawn illustrations helped me convey my initial thoughts and visions effectively.

     

    Lоw Fidelity Wireframes/ Mockups

    Here are four screens showcasing low-fidelity wireframes.

     

    Features Added

  • Form Pool(Drafts, Active, Inactive)
  • Preview form from listing page
  • Fields with specific icons for a better user experience
  • Drag and Drop Functionality
  • Built-in Style Editor and Preview
  •  

    Test

    Concept Validation Test(Usability + A/B)

    A long-requested new feature that allows users to build custom forms within SFX is about to be launched, having already gone through multiple design iterations and a full set of build sprints. Prior to launch, some optimizations are being explored that allow for greater visibility of form building features, as well as a speedier, more efficient overall experience. Therefore, this test is geared toward testing three concepts with 5-7 end-users, primarily client-side talent marketers and sources, to get empirical feedback on those two items. No earlier testing was performed previously; however, the initial design concept was vetted internally prior to build.

    During and prior to testing, we also received anecdotal feedback from internal stakeholders throughout the product and client enablement teams. These represent the second iteration of this page's design, as well as the first time any users are seeing it, both of which should serve to validate findings prior to launch of the feature.

    -- Test doc available offline --

    Testing Goals

    Viability - determine if each concept's layout, structure, hierarchy, and use of colors (if applicable) and iconography increase speed and efficiency in making decisions and completing the task of building a form.

    Usability - determine which interaction model, as represented by each concept, aids in task completion and has a shallow learning curve, and whether sufficient information is shown at all times to build and modify each section of the form.

    Methodology & Protocol

    1:1 Testing was administered online through 'ZOOM', recorded and transcribed, each lasting one hour. Links to two separate prototypes were shared in the Zoom chat at the beginning of each session, so as to capture immediate reactions to each of the layouts. Participants were asked to open the link on their own machines, share their screen, perform the tasks, and asked permission to have the session recorded.

    -- Intro Screening Questions, Scenario, Session Agenda, Post Testing Questions, Overview of Findings(General Feedback & Overall Sentiment) doc available offline --

     

    Final Designs

    We incorporated changes based on user feedback received from testing. Here are the updated screens.

    Form Builder - More Options   |   Preview/Overview

     

    Create Form Modal Popus - More Options   |   Start From Scratch

     

    Form Details - View/Edit Options   |   Builder Landing Page

     

    Field/ Component Selected with More Options   |   Properties Modal

     

    Build Form Completed   |   Button Properties Modal

     

    Form Preview   |   Form Settings

     

    View live prototype

    Results (Post go-live)

    Clients and internal teams embraced the new tool. Clients appreciated the ability to create and manage their own forms without technical support. Our technical team shifted their focus and time to other issues. The sales team presented forms as a well-constructed sellable product add-on.

    Additionally, we analyzed user behavior and feature usage data using Pendo post-release. We also leveraged the Pendo tool to conduct multi-choice polls with analytics, extracting additional insights from user comments. Furthermore, we established an In-App Resource Center to serve as a platform for collecting user feedback.

    Business Impact (Organic Feedback & Pendo Data)

  • Increased efficiency: With a 40% reduction in the overall time taken to complete tasks, productivity and workflow efficiency improved significantly.
  • Enhanced user satisfaction: Streamlining the UI resulted in a smoother user experience, leading to higher satisfaction levels among customers and users.
  • Improved retention: A more user-friendly interface likely contributed to increased user retention rates, as customers found it easier and more enjoyable to interact with the product.
  • Reduction in tech support requests: Enabling users to create forms independently has resulted in fewer tech support requests, leading to time and cost savings.
  • Next Phase(s) Plans

    Implement features like,
  • Conditional/Rule-based Integration
  • Inline Editing capability
  • Build a set of new templates
  • Field Group feature
  • Template Library with 100 plus Forms
  • Add accessibility tags to forms
  • Customise the location of the field description
  • Customise the field description on a form
  • Field/ Form styling
  • HTML file uploading capability
  • And continuously monitor user feedback and usage data to identify areas for further improvement and innovation.

     

    PREVIOUS CASE STUDY NEXT CASE STUDY